PN8034NSC-T1芯朋微 DIP7封裝 寬輸出范圍非隔離交直流轉換芯片
12V 300MA DIP7 非隔離
12V 300MA DIP7 非隔離
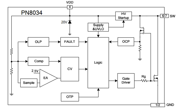
PN8034NSC-T1集成PFM控制器及650V高雪州能力智能功本MOSFET,用于外圖元器件極精簡的小功本非隔離開關電源。PN8034內置高壓啟動模塊,實現系統快速啟動,超低待機功能。該芯片提供了完整的智能化保護功能,包括過流保護,欠壓保護,過溫保護。另外PN8034的降頻調制技術有助于改曾EMI特性。
內置6S0V高雪崩能 力智能功率MOSFET
內置高壓啟動電路
優化適用 于12V輸出非隔離應用
DIP-7封裝 半時閉式穩態輸出功率3.6W @230VAC
SOP-7N裝 半封閉式穩態輸出功率3.0W @230VAC
改善EMI的降頻調制技術
優異的負載調整本和工作效率
優異的保護功能
過流保護(OCP)
過溫保護(OTP)
欠壓保護(UVLO)

非隔離輔助電源