KP3114WPA作為一款高性能、低成本的離線式PWM控制功率開關,憑借其集成的多種先進功能和靈活的拓撲支持,成為了眾多小家電電源設計中的理想選擇。本文將深入解析KP3114WPA的引腳功能、工作原理以及典型應用,幫助讀者更好地理解和應用這一高效電源管理方案。

KP3114WPA采用ASOP-7封裝,具有緊湊的尺寸和良好的散熱性能,適合在小功率應用中使用。其引腳布局合理,每個引腳都有明確的功能定義,以下是各引腳的詳細功能介紹:
該引腳是內部集成的700V高壓MOSFET的漏極,用于連接電源輸入端。在反激式、降壓式或升降壓式拓撲中,Drain引腳直接承受輸入高壓,是功率傳輸的關鍵路徑。由于其高耐壓特性,KP3114WPA能夠承受較大的輸入電壓波動,確保在各種電網條件下穩定工作。
VDD引腳是芯片的供電引腳,為內部電路提供工作電源。它通常通過一個外部電阻從輸入電源或輔助繞組獲取電源。VDD引腳還具備欠壓保護功能,當電源電壓低于一定閾值時,芯片將進入待機模式,以保護內部電路免受損壞。
ICG引腳是電流采樣輸入引腳,用于檢測流過MOSFET的電流。通過外部電阻將電流信號轉換為電壓信號輸入到ICG引腳,芯片內部的電流檢測電路可以根據該信號實現逐周期電流限制和異常過流保護等功能。這一引腳對于確保電源在各種負載條件下穩定工作至關重要。
FB引腳是反饋輸入引腳,用于接收輸出電壓的反饋信號。在穩壓穩流控制中,FB引腳的信號決定了PWM占空比的調整。通過外部電阻分壓網絡或光耦反饋電路,將輸出電壓信號轉換為與參考電壓相比較的反饋信號,從而實現精確的電壓或電流控制。
GND引腳是芯片的地引腳,為內部電路提供參考電位。所有輸入和輸出信號都以GND引腳為基準,確保信號的準確性和穩定性。在實際應用中,GND引腳需要與外部電路的地線良好連接,以避免地電位差引起的干擾和不穩定。
BUS引腳在不同拓撲中具有不同的功能。在反激式拓撲中,BUS引腳通常連接到輔助繞組,用于提供VDD供電和反饋信號;在降壓式或升降壓式拓撲中,BUS引腳則連接到輸入電源,為VDD供電提供路徑。這種靈活的引腳設計使得KP3114WPA能夠適應多種不同的電路拓撲,提高了芯片的通用性和適用性。
L引腳是內部集成的續流二極管的陰極引腳,用于在MOSFET關斷期間為電感提供續流路徑。在降壓式拓撲中,L引腳連接到電感的一端,確保電感能夠在MOSFET關斷時繼續釋放能量,維持輸出電壓的穩定。續流二極管的集成減少了外部元件的使用,簡化了電路設計。

KP3114WPA的工作原理基于其獨特的多模式PWM控制技術和自適應開關頻率調節機制。以下是其工作原理的詳細剖析:
KP3114WPA采用多模式PWM控制技術,能夠根據負載情況自動切換工作模式。在輕載或空載條件下,芯片進入突發模式(Burst Mode),以降低開關頻率和減少開關損耗,從而實現極低的空載功耗,通常低于100mW。在中等負載條件下,芯片切換到固定頻率PWM模式,以保持穩定的輸出電壓和良好的動態響應。在重載條件下,芯片進一步優化PWM占空比,確保高效的功率傳輸和穩定的輸出。
這種多模式控制技術不僅提高了電源的能效,還有效消除了傳統PWM控制器在輕載或空載時可能出現的可聞噪音,提高了電源的用戶體驗。
KP3114WPA的開關頻率并非固定不變,而是能夠根據負載情況自動調節。在輕載條件下,開關頻率降低,以減少開關損耗;在重載條件下,開關頻率升高,以提高功率傳輸效率。這種自適應調節機制使得KP3114WPA能夠在不同負載條件下始終保持最佳的工作狀態,提高了電源的能效和穩定性。
KP3114WPA集成了多種內部保護功能,確保電源在各種異常情況下都能安全可靠地工作。這些保護功能包括:
過載保護(OLP):當輸出電流超過設定閾值時,芯片將進入保護模式,限制輸出功率,防止電源過載損壞。
逐周期電流限制(OCP):通過ICG引腳檢測流過MOSFET的電流,當電流超過設定閾值時,立即關閉MOSFET,防止過流損壞。
異常過流保護(AOCP):在啟動或異常情況下,當電流異常升高時,芯片將進入保護模式,限制電流,保護電源和負載。
輸出過壓保護(OVP):通過FB引腳檢測輸出電壓,當輸出電壓超過設定閾值時,芯片將關閉MOSFET,防止輸出過壓損壞負載。
過溫保護(OTP):當芯片內部溫度超過設定閾值時,芯片將進入保護模式,防止因過熱導致的損壞。
VDD欠壓保護:當VDD電壓低于設定閾值時,芯片將進入待機模式,保護內部電路免受損壞。
VDD過壓保護:當VDD電壓超過設定閾值時,芯片將進入保護模式,防止因過壓導致的損壞。
這些保護功能的集成使得KP3114WPA在各種復雜的工作環境中都能保持穩定可靠的工作狀態,提高了電源的安全性和可靠性。
KP3114WPA適用于多種小功率電源應用,如小家電電源、USB充電器等。以下是兩種典型的電路應用示例:

在反激式電源應用中,KP3114WPA的BUS引腳連接到輔助繞組,用于提供VDD供電和反饋信號。Drain引腳到連接主變壓器的初級繞組,通過MOSFET的開關動作實現能量的傳輸。FB引腳通過光耦反饋電路接收輸出電壓的反饋信號,控制PWM占空比,實現穩定的輸出電壓。
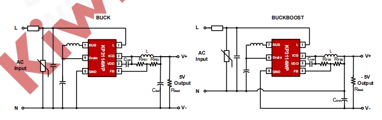
在降壓式電源應用中,KP3114WPA的BUS引腳連接到輸入電源,為VDD供電提供路徑。Drain引腳連接到電感的一端,通過MOSFET的開關動作實現能量的傳輸。L引腳連接到電感的另一端,為電感提供續流路徑。FB引腳通過電阻分壓網絡接收輸出電壓的反饋信號,控制PWM占空比,實現穩定的輸出電壓。
這兩種典型應用電路都充分利用了KP3114WPA的高性能和多功能特性,實現了高效、穩定的電源設計。
KP3114WPA以其高性能、低成本、多功能和靈活的拓撲支持,成為了小功率電源設計中的理想選擇。通過深入解析其引腳功能、工作原理和典型應用,讀者可以更好地理解和應用這一高效電源管理方案。無論是在小家電電源還是USB充電器等應用中,KP3114WPA都能為設計者提供可靠的電源解決方案,滿足現代電子設備對能和效穩定性的嚴格要求。