在當今電子設備日益小型化、高性能化的趨勢下,電源芯片作為設備的核心部件之一,其性能和穩定性直接關系到整個設備的運行質量。S7142S芯片,憑借其12V400mA的穩定輸出以及卓越的性能表現,已成為眾多電子產品制造商的首選。本文將深入探討S7142S芯片的過認證版本參考設計,揭示其在設計、性能優化以及認證過程中的關鍵要素。
S7142S是一款高性能、低功耗的開關電源芯片,專為滿足現代電子設備對電源的高要求而設計。其12V400mA的輸出規格能夠為各種小型電子設備提供穩定的電源支持,無論是便攜式設備、通信設備還是小型家電,都能在S7142S的保障下高效運行。
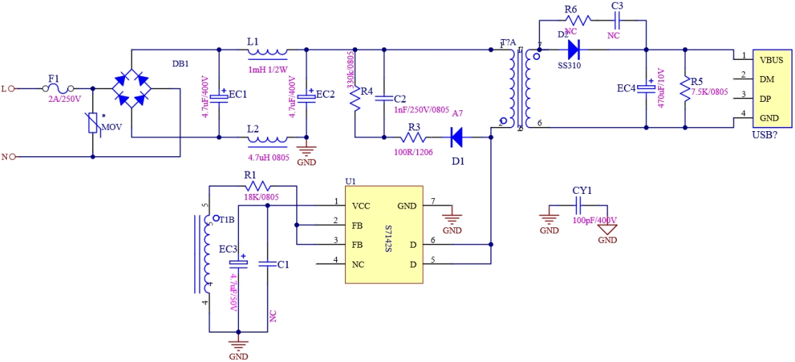
S7142S的參考設計采用了先進的電路架構,確保了電源的高效轉換和穩定輸出。芯片內部集成了多種保護功能,如過壓保護、欠壓保護、過流保護等,這些功能不僅提高了電源的安全性,還延長了設備的使用壽命。此外,S7142S還具備低待機功耗的特性,其空載待機功耗小于100mW,這使得它在節能方面表現出色,符合現代電子設備對環保和能效的要求。

在PCB布局方面,S7142S的參考設計充分考慮了電磁兼容性(EMC)和散熱性能。通過優化走線和元件布局,減少了電磁干擾,提高了電源的穩定性。同時,合理的散熱設計確保了芯片在高負載條件下的溫度控制,從而保證了電源的長期穩定運行。



S7142S的參考設計在性能測試方面表現出色。紋波測試結果顯示,在不同輸入電壓條件下,輸出紋波均保持在較低水平,例如在230VAC輸入時,滿載輸出紋波僅為110mV。此外,芯片的VCC電壓在不同負載條件下也能保持穩定,這進一步證明了S7142S在電壓穩定性方面的優勢。
S7142S的過認證版本參考設計在認證過程中經歷了嚴格的測試,以確保其符合國際和國內的電氣安全標準。這些測試包括但不限于:
溫升測試是評估電源芯片在高負載條件下散熱性能的重要環節。S7142S在230VAC輸入滿載條件下進行了溫升測試,結果表明其溫度控制在安全范圍內,確保了芯片在長時間運行中的穩定性和可靠性。
ESD(靜電放電)測試是評估電源芯片抗靜電干擾能力的關鍵測試。S7142S在ESD測試中表現出色,其輸出端和地端在±12kV和±15kV的空氣放電條件下均能正常工作,符合A類標準。這表明S7142S在抗靜電干擾方面具有卓越的性能,能夠有效保護設備免受靜電損壞。

S7142S的12V400mA過認證版本參考設計適用于多種應用場景,包括但不限于:
對于便攜式設備,如智能手機、平板電腦等,S7142S能夠提供穩定的電源支持,確保設備在充電和運行過程中不會出現電壓波動或電流不穩定的情況。其低待機功耗特性也使得設備在待機狀態下的能耗降到最低,延長了設備的使用壽命。
在小型家電領域,如充電式電動工具、小型風扇等,S7142S的高效電源轉換和穩定的輸出性能能夠確保設備的正常運行,同時其內置的保護功能也提高了設備的安全性。
對于通信設備,如路由器、調制解調器等,S7142S能夠提供穩定的電源支持,確保設備在高負載條件下的穩定運行,同時其低待機功耗特性也符合通信設備對節能的要求。
S7142S的12V400mA過認證版本參考設計以其卓越的性能、穩定的輸出和嚴格的安全認證,成為了現代電子設備電源管理的優選方案。通過精心設計的電路架構、優化的PCB布局以及嚴格的性能測試,S7142S在各種應用場景中都能表現出色,為設備的穩定運行和高效能量轉換提供了堅實的保障。隨著電子技術的不斷發展,S7142S必將在未來的電源管理領域發揮更加重要的作用,為電子設備的高效、穩定運行提供有力支持。